Creation, innovation and Entrepreneurship
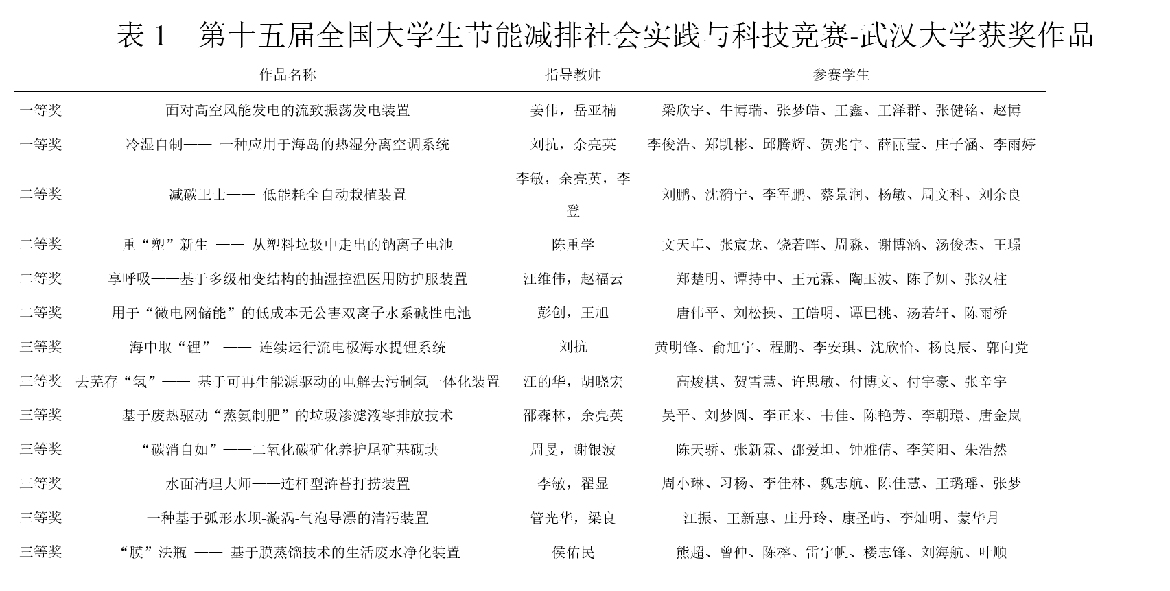
(通讯员:余亮英)2022年8月5日,“六百光年杯”第十五届全国大学生节能减排社会实践与科技竞赛在天津大学圆满落幕。经过为期半年的选拔和培训,我校推荐参加全国赛的15项作品13项获奖,其中一等奖2项、二等奖4项、三等奖7项,并获得优秀组织奖。一等奖和二等奖总数历史最佳。此次参赛并获奖的87名本科生来分别自动力与机械学院、资源与环境科学学院、水利水电学院、电气与自动化学院、土木建筑工程学院、城市设计学院、电子信息学院、新闻与传播学院、经济与管理学院等。具体获奖名单详见附表1。

(武汉大学“第十五届全国大学生节能减排社会实践与科技竞赛”部分获奖学生)
回顾武汉大学参加全国大学生节能减排社会实践与科技竞赛的15年,累计获得全国一等奖19项、全国二等奖22项、全国三等奖75项、连续13年获优秀组织奖。
2008年第一届和2009年第二届均只有3个项目报名参赛,均只获1项三等奖,处于参赛摸索阶段; 2010第三届大赛,武汉大学报名项目7项,首次有项目进入决赛,并获3项二等奖、2项三等奖以及优秀组织奖;从2011年第四届起,每届比赛报名项目数均为大赛组委会限项的15项,每届均获优秀组织奖和一等奖若干;2021年第十四届大赛报名的15项作品全部获奖,获奖率全国第一。
本届大赛作为节能减排全民行动的重要组成部分,由“教育部高等学校能源动力类专业教学指导委员会”指导,由“全国大学生节能减排社会实践与科技竞赛委员会”主办,天津大学承办,六百光年智能科技公司协办。本届大赛共有623所高校报名参加,包括13所境外高校,提交有效作品6233件,参赛人数达46139人次,创造了自2008年举办以来参赛学生数量、参赛作品数量、参赛高校数量三项数据的历史新高。本次大赛共评选出特等奖10项,一等奖138项,二等奖227项,三等奖1164项。
作为教育部落实国家“节能减排全民行动计划”的重要举措,全国大学生节能减排社会实践与科技竞赛以“节能减排、绿色能源”为主题,紧密围绕国家能源与环境政策,紧密对接国家和区域重大发展需求,在教育部的直接领导和广大高校的共同努力下,参与度越来越高,覆盖面越来越广,社会影响力越来越大,已成为促进高校创新创业金宝搏官网入口 的重要平台。通过该赛事的举办,大学生节能环保意识、科技创新意识和团队协作精神得到增强,大学生创新设计能力、工程实践能力和社会调查能力得以提升。在竞赛中,能源、资源、电气、建筑、社会、经济、机械、化工等多个领域的节能减排作品集中亮相,进行创意比拼,充分展示了节能减排理论与实践结合的创新成果,为实现双碳目标集聚创新力量。

(武汉大学参赛代表与何雅玲院士、张尹路董事长合影)

(武汉大学两项一等奖作品颁奖)
(右起:右四李俊浩、右五梁欣宇)
